Introduction
The phrase ProdiCasa combines “Products” and “Casa” (home) together. Our experience with Products is not just about the buying process. The experiences before acquiring the product, after receiving (or installing) it, and using it are also valuable both physically and psychologically. The ProdiCasa Project will bring up a brand new concept: the Home of Products.
My Role
I am the only full-stack UI/UX designer of this project. I fully designed all the content.
Project Tools
Figma, Miro
Adobe Photoshop, After Effects
Business Goal
Creating a “Home of Products” environment for users by utilizing an AR step-by-step manual feature and fostering an engaging community where users can share how this product enrich their lives.
Research
Concept Analysis
User Psychology
who are the target users?
Why can't users "live without" this app?
How to retain users after they get familiar with their owned products?
Service
What service do we need to include?
What’s the complete service path?
How to increase the business value of this app?
Visual Design
What’s the most efficient and attractive style, color, typography?
Survey Results
30 Participants complete the survey, and…
Side-by-side interview
Quotes
“I learnd lots of great life essentials from social media platforms like TikTok and Instagram”.
“After I bought a certain item, although I usually kept the product manuals in certain places, I could never find them again when needed”.
“I always forget the item name and must go over the shopping list again and again. It happens while I’m using Amazon every time”.
Research Findings
Problem Define
Users enjoy watching video/animated information.
Users don’t want to read the item manual and often lose it when they really need it.
Users are often hesitated before buying a product because lacking of information.
Some users enjoy DIY, but difficulty understanding the manual diminishes their overall experience.
Some users only enjoy using the product, but not the DIY process.
User Type Define
Focusing on product DIY
VS.
Focusing on product use
Persona Designs
Journey Map
Ideation & Design Concept
Crate a home of products for users to review, share, and comment on each product in the world.
Create a manual section for users to easily get access to the manual electronically and easily understand and follow the instructions to complete a step-by-step installation process.
Help users find the correct product name, brand, and model.
Design Goals
Ideations
Onboarding Process:
Ask users if they enjoy DIY stuff.
Account settings.
Service idea:
Search for product
Use AI to help users find their product by name, brand, and model.
Get the manual. Link offered to buy.
Show item checklist and tool list.
AR step-by-step instruction
Business idea:
Focus on the core concept “Product”. Create a community, let users browse videos, blogs, or share experience of using a product.
A user can follow or messaging other users.
Business Potentials
The concept barely has competitors for now (in 2024).
A mobile app that supports a wide range of devices can attract more users.
The community function can enhance user activities on the App.
Possible compatibility for Apple Vision Pro and Meta Quest to enhance user’s experience.
Workflows
The “Before” Workflow
The “After” Workflow
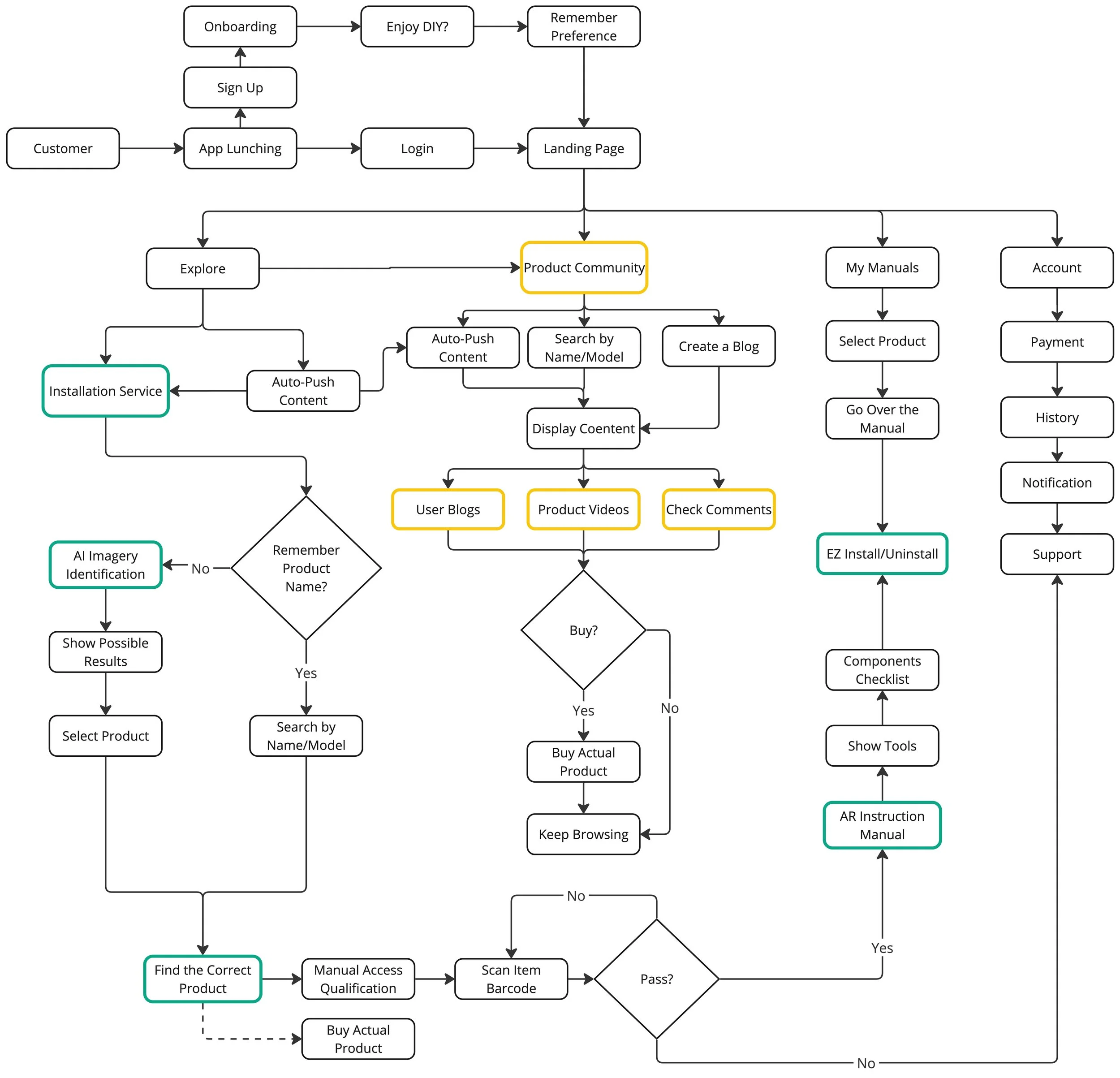
Information Architecture
Wireframes
Manual Search: A home for every manual in the world.
Forget the item name? Let the AI help you!
Access to the manual
An ownership verification process will be included after the product search. Manuals will be stored here for a liftime.
